beat365中文官方网站
首页
学院概况
学院简介
专业简介
机构设置
现任领导
党群工作
组织机构
党建动态
工会活动
师资队伍
师资概况
硕士生导师
校青年才俊
教务教学
本科生培养
研究生培养
科学研究
科研动态
科研成果
科研平台
石墨研究院
历史沿革
科研团队
专家成员
成果介绍
合作单位
业界动态
学生工作
教育管理
学生活动
规章制度
专业认证
培养目标
毕业要求
文件制度
认证动态
校友风采
校友名录
优秀校友
首页
>
教务教学
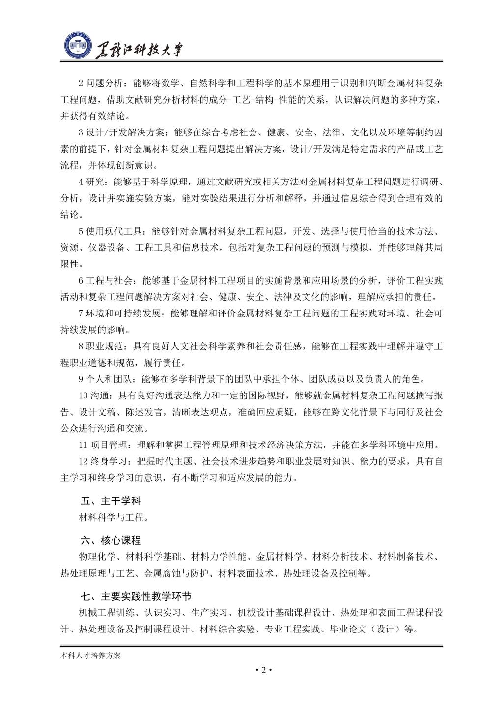
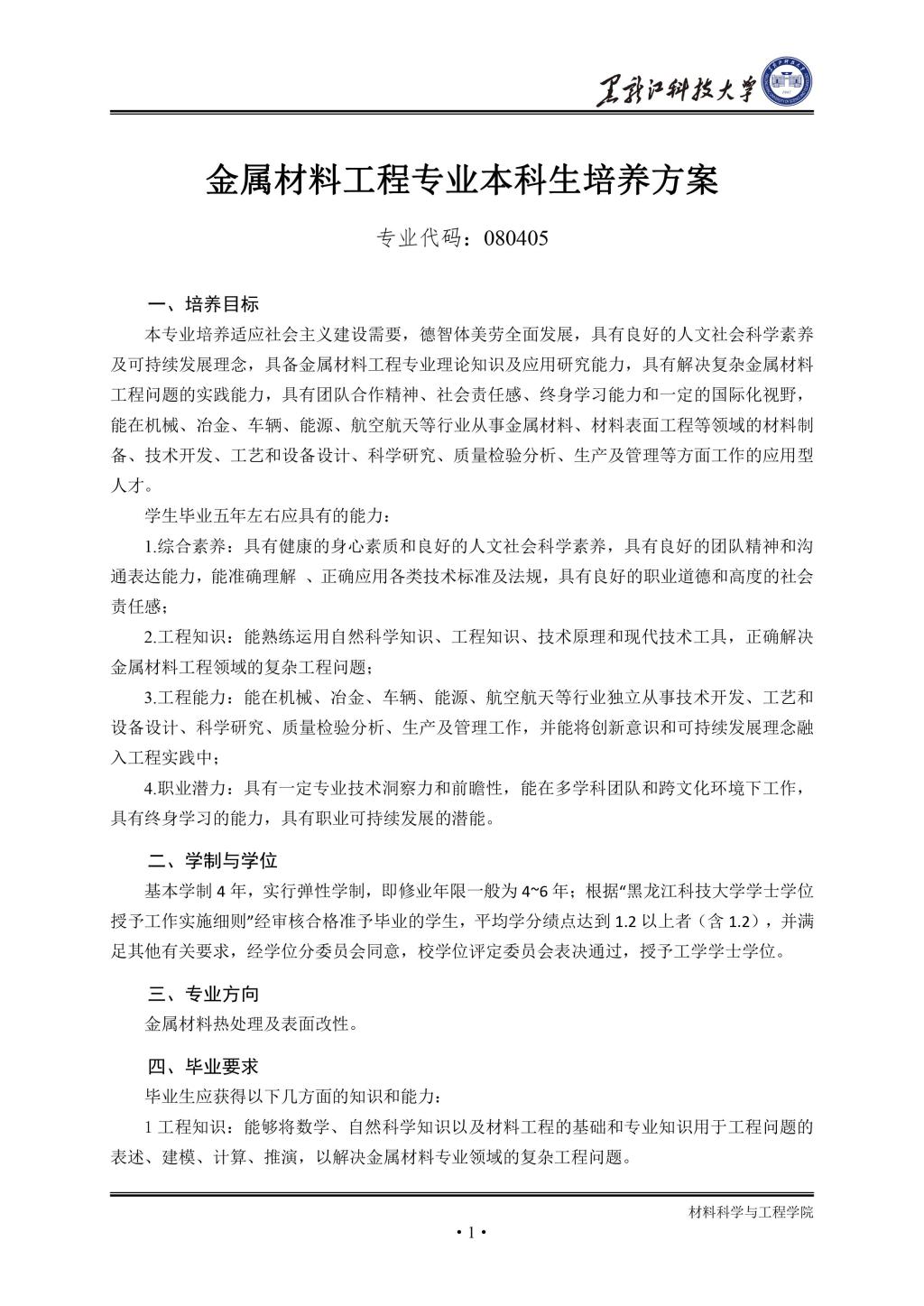
金属材料工程专业本科生培养方案
作者:吴岩 时间:2020-10-08 点击数:
上一篇:
beat365官网学生参加第九届全国大学生金相技能大赛
下一篇:
beat365官网主办黑龙江科技大学第六届金相实验技能大赛
友情链接
学校主页
黑龙江科技大学办公电话
教务系统
图书馆
财务查询
Copyright© 2015 All Rights Reserved. 高校网站模板版权所有 京ICP备15000288 号