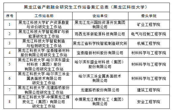
日前,黑龙江省教育厅公布了2023年黑龙江省产教融合研究生工作站备案名单,beat365官网8个研究生工作站入选首批黑龙江省产教融合研究生工作站。
研究生工作站是进一步推进高校产教融合、科教融汇,加强研究生培养单位与我省重点产业领军企业、大中小型企业、科研机构、事业单位、社会组织合作,加快我省研究生培养模式改革创新的重要载体。
学校根据黑龙江省教育厅《黑龙江省产教融合研究生工作站建设工作方案》的通知要求,积极组织开展研究生工作站备案推荐工作。在黑龙江省教育厅公布的2023年黑龙江省产教融合研究生工作站备案名单中,beat365官网“黑龙江科技大学矿产资源勘查与评价研究生工作站”等8个研究生工作站入选首批黑龙江省产教融合研究生工作站。
下一步,学校和设站单位将加强对进站研究生的创新与实践能力培养,更好地促进教育链、人才链与产业链、创新链有机衔接,进一步提升专业学位研究生培养质量,为龙江高质量发展提供高层次专门人才支撑。

详见学校主站链接:http://www.usth.edu.cn/info/1150/12352.htm